
Bones workflow for Previs
The first very key stage is the preparation of a storyboard. It is where the story for the action is established and approved by the Director and Producer of the project.



After the storyboard, a Mocap session is recorded on our big stage at Bones. This is where we record any and all characters we need. From individual shots to big battle scenes. Owing to our backstage and preparation we can create the most complex choreographies for our heroes.


There is a huge amount of data to process after a Mocap session. Our team of Technical Directors cleans the data from unnecessary fragments and prepares retargeting. Each file is prepared according to the uniquetechnical specifications of the project.


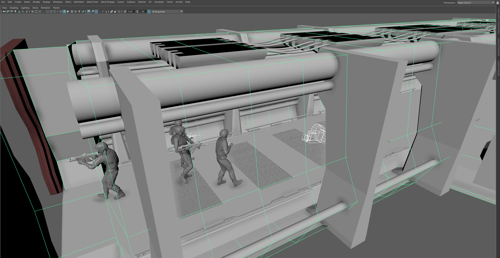
All files are ready to work in software such as Motion Builder or Maya. Now we can animate additional props or change the action based on feedback from the director.



Thanks to the fact that the entre Previs happens under one roof, we can quickly provide very precise, useful information regarding size proportions and scale for all production areas such as set design or lighting on the set.


In the end, we have the final entire film, with the story told clearly. All camera movements are present and precise set, while the actors perform their roles. Now you can see how shots in your project should look like. Various options are available as to the quality of the final Previs. We recommend the option in color with basic lighting and textures, where you can clearly see more intricate details. Moreover, the atmosphere and „mood” of the film are closer to the final picture.
